亚太四大半导体巨头领航全球市场:中国大陆、日本、韩国和中国台湾的独特优势
tpwallet 2025年1月2日 20:12:47 tpwallet最新版官网 203

近些年,半导体领域备受瞩目,亚太地区更是扮演着关键角色。中国大陆、日本、韩国和中国台湾这四个地区在全球半导体总收入排名前六的国家/地区中占据了四席,这无疑是一大亮点。这一成就得益于政府、市场、研发等多方面的共同努力。
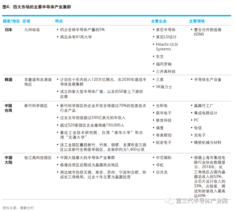
中国台岛的集群效应


中国台湾在半导体领域展现出显著的集聚效应。众多企业汇聚于此。它们特别注重纵向一体化和行业间的协作。以台积电为例,周边分布着众多上下游企业。从产业链角度看,这一集群的完整性相当高。众多企业携手合作,在芯片制造和集成电路设计领域取得了显著成就。其芯片制造水平在全球名列前茅,是全球最大的代工基地,并掌握了最尖端的半导体生产技术。这些优势使中国台湾在全球半导体竞争激烈的环境中占据了一席之地。

中国台岛的这种模式吸引了众多外地企业前来学习。当地半导体企业在技术、研发等领域交流活跃,使得知识共享变得更为便捷。此外,该集群对外部资源的吸引力显著,进一步巩固了中国台岛在半导体产业的领先地位。
中国大陆的发展特点
中国内地半导体产业正快速发展。一旦成熟,就能快速实现技术上的重大突破。比如某些半导体技术,一旦在实验室里取得成功,就能迅速进入市场。从市场规模来看,中国是全球最大的集成电路消费国。国内庞大的需求为半导体产业的成长带来了良好机遇。


中国大陆的集成电路制造尚显不足。在投资领域,存在一些偏向。众多企业追求短期高回报,对需长期投资的产品关注不足。这种情况限制了半导体制造技术的提升。
研发投资的重要性


半导体企业的发展离不开研发投资。技术进步使得产品越来越复杂,生产流程也在持续优化,这就要求企业加大资源投入。在全球范围内,众多领先的半导体企业每年研发投入都超过10亿美元。正是这巨额的资金投入,换来了技术的提升和市场竞争力的增强。


尽管我国筹备了两期集成电路产业“大基金”,总额超过428亿美元,但与全球半导体企业的研发投入相比,或许仍难以长期满足发展需要。若研发投资无法跟上,企业技术更新将滞后,进而难以在全球竞争中立足。

中美科技博弈的影响
中美科技竞争对半导体领域产生了重大影响。在全球范围内,从事半导体生产的公司可能会分成几个不同的派别。中美两国间的贸易政策对半导体产业中不同位置的企业产生了不同的影响。对上游的半导体企业影响较小,然而,原始设计制造商和原始设备制造商受到了较大的冲击。
美国众多顶级半导体公司,其收入中超过一半源自中国。一旦贸易措施付诸实施,这些公司在中国这个最大市场的收入将面临中断。此举不仅会损害企业自身的盈利状况,还会对其研发投入能力造成削弱。
韩国与日本企业的布局

韩国的半导体公司目前并未计划将生产线从中国转移,只是对供应链进行了一些调整。比如,三星等公司在中国的发展相对稳定。同时,日本企业已在泰国进行了长期投资,以使电子产品的产业链更加完整。索尼等公司也在泰国逐步完善了生产布局。
韩国和日本的企业进行布局调整,亦或称作产业布局规划,其目的在于在全球半导体产业的竞争中实现更优的资源分配。同时,这些企业也在思考如何在复杂的国际贸易环境中确保自身的供应链稳定和市场份额。

全球半导体产业的消费格局
全球半导体产品市场分布正经历着转变。2019年,中国吸纳了超过半数的半导体产品。其中,国内企业如智能手机厂商和数据中心等,占据了半壁江山。我国智能手机行业已从昔日落后转变为现今多企业跻身全球前列。华为、小米等企业助力了半导体产品的需求增长。
这种消费增长的势头对全球半导体行业既带来了机会,也带来了挑战。众多企业都将中国市场视为关键,并据此调整生产和销售策略,以应对消费格局的变动。

关于亚太区半导体产业的未来走向,大家觉得在这种多变的形势中,哪个国家或地区拥有最大的成长空间?期待大家的点赞、转发,并在评论区展开讨论。
